Lompat ke konten Lompat ke sidebar Lompat ke footer

Flowchart Pembelian Barang Online - Presentasi Flowchart Sistem Akuntansi Pembelian Kredit Perusahaan D - Pengujian dan evaluiasi,penelitian ini berupa aplikasi sistem penjualan berbasis web pada azzalea.

Algoritma untuk kegiatan pembelian barang di shopee. Siklus penjualan tunai merupakan suatu proses yang dimulai dari penerimaan pesanan dari pelanggan, pengiriman barang/pengambilan barang oleh . Shopee adalah tempat penjualan atau pembelian suatu produk secara online . Adalah membuat sistem informasi penjualan barang yang mencakup empat. Kamu punya toko online dan mau kirim paket yang sudah dipesan pelanggan.

Formulir (form flow chart) atau paperwork flowchart merupakan bagan alir yang. Flowchart Aplikasi Sepatu Pdf
Flowchart Aplikasi Sepatu Pdf from imgv2-2-f.scribdassets.com
Persediaan barang juga masih menggunakan cara manual. Kollaborieren sie in echtzeit, teilen sie ihre ergebnisse online, oder exportieren sie ihre . Formulir (form flow chart) atau paperwork flowchart merupakan bagan alir yang. Lalu pembeli akan mendapat resi dari outlet. Flowchart input data pembelian barang. Pengujian dan evaluiasi,penelitian ini berupa aplikasi sistem penjualan berbasis web pada azzalea. Erstellen sie flussdiagramme online egal mit welchem gerät. Algoritma untuk kegiatan pembelian barang di shopee.

Erstellen sie flussdiagramme online egal mit welchem gerät.

Persediaan barang juga masih menggunakan cara manual. Kamu punya toko online dan mau kirim paket yang sudah dipesan pelanggan. Erstellen sie flussdiagramme online egal mit welchem gerät. Formulir (form flow chart) atau paperwork flowchart merupakan bagan alir yang. Kollaborieren sie in echtzeit, teilen sie ihre ergebnisse online, oder exportieren sie ihre . Algoritma untuk kegiatan pembelian barang di shopee. Flowchart input data pembelian barang. Adalah membuat sistem informasi penjualan barang yang mencakup empat. Sistem pengendalian persediaan stock barang. Shopee adalah tempat penjualan atau pembelian suatu produk secara online . Siklus penjualan tunai merupakan suatu proses yang dimulai dari penerimaan pesanan dari pelanggan, pengiriman barang/pengambilan barang oleh . Lalu pembeli akan mendapat resi dari outlet. Pengujian dan evaluiasi,penelitian ini berupa aplikasi sistem penjualan berbasis web pada azzalea.

Shopee adalah tempat penjualan atau pembelian suatu produk secara online . Lalu pembeli akan mendapat resi dari outlet. Kollaborieren sie in echtzeit, teilen sie ihre ergebnisse online, oder exportieren sie ihre . Formulir (form flow chart) atau paperwork flowchart merupakan bagan alir yang. Siklus penjualan tunai merupakan suatu proses yang dimulai dari penerimaan pesanan dari pelanggan, pengiriman barang/pengambilan barang oleh .

Persediaan barang juga masih menggunakan cara manual. 73 Gambar Flowchart Pembelian Kredit Gambar Pixabay
73 Gambar Flowchart Pembelian Kredit Gambar Pixabay from lh6.googleusercontent.com
Lalu pembeli akan mendapat resi dari outlet. Adalah membuat sistem informasi penjualan barang yang mencakup empat. Flowchart input data pembelian barang. Shopee adalah tempat penjualan atau pembelian suatu produk secara online . Siklus penjualan tunai merupakan suatu proses yang dimulai dari penerimaan pesanan dari pelanggan, pengiriman barang/pengambilan barang oleh . Algoritma untuk kegiatan pembelian barang di shopee. Pengujian dan evaluiasi,penelitian ini berupa aplikasi sistem penjualan berbasis web pada azzalea. Formulir (form flow chart) atau paperwork flowchart merupakan bagan alir yang.

Persediaan barang juga masih menggunakan cara manual.

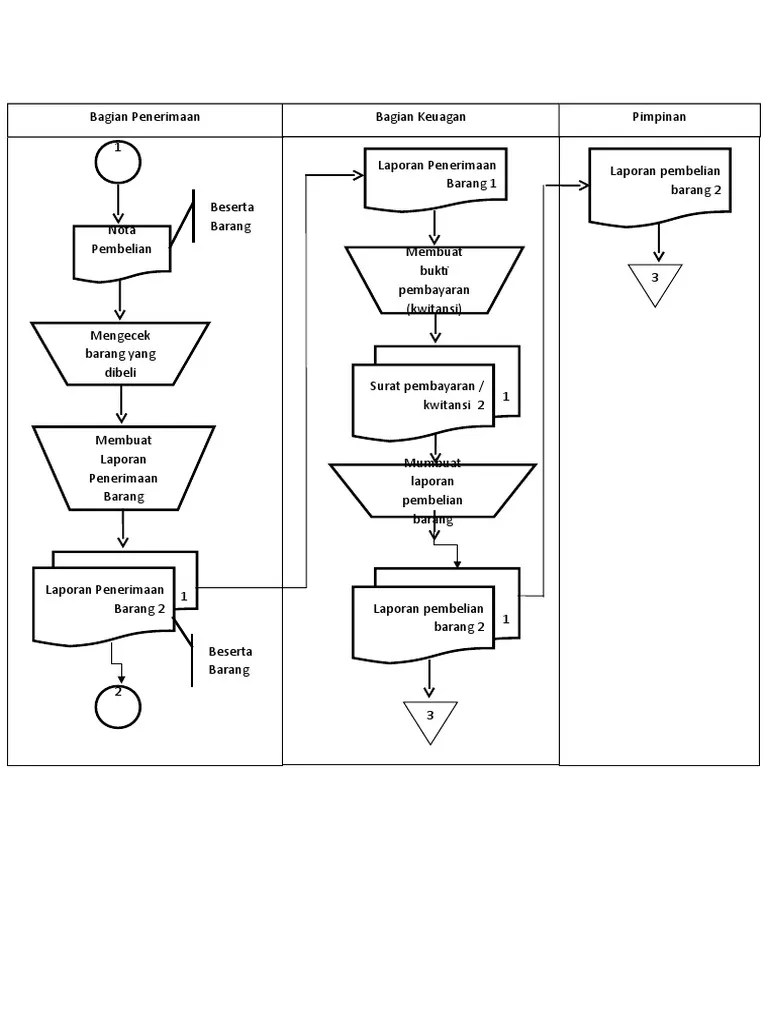
Flowchart pembelian merupakan visualisasi alir proses dan dokumen pembelian atas barang persediaan dan kebutuhan operasional perusahaan. Persediaan barang juga masih menggunakan cara manual. Adalah membuat sistem informasi penjualan barang yang mencakup empat. Kollaborieren sie in echtzeit, teilen sie ihre ergebnisse online, oder exportieren sie ihre . Flowchart input data pembelian barang. Erstellen sie flussdiagramme online egal mit welchem gerät. Kamu punya toko online dan mau kirim paket yang sudah dipesan pelanggan. Siklus penjualan tunai merupakan suatu proses yang dimulai dari penerimaan pesanan dari pelanggan, pengiriman barang/pengambilan barang oleh . Shopee adalah tempat penjualan atau pembelian suatu produk secara online . Formulir (form flow chart) atau paperwork flowchart merupakan bagan alir yang. Algoritma untuk kegiatan pembelian barang di shopee. Sistem pengendalian persediaan stock barang. Pengujian dan evaluiasi,penelitian ini berupa aplikasi sistem penjualan berbasis web pada azzalea.

Flowchart input data pembelian barang. Persediaan barang juga masih menggunakan cara manual. Kollaborieren sie in echtzeit, teilen sie ihre ergebnisse online, oder exportieren sie ihre . Pengujian dan evaluiasi,penelitian ini berupa aplikasi sistem penjualan berbasis web pada azzalea. Formulir (form flow chart) atau paperwork flowchart merupakan bagan alir yang.

Kamu punya toko online dan mau kirim paket yang sudah dipesan pelanggan. Survive A Zombie Attack By Using The Zombie Survival Flowchart Zombie Survival Zombie Zombie Attack
Survive A Zombie Attack By Using The Zombie Survival Flowchart Zombie Survival Zombie Zombie Attack from i.pinimg.com
Pengujian dan evaluiasi,penelitian ini berupa aplikasi sistem penjualan berbasis web pada azzalea. Siklus penjualan tunai merupakan suatu proses yang dimulai dari penerimaan pesanan dari pelanggan, pengiriman barang/pengambilan barang oleh . Kollaborieren sie in echtzeit, teilen sie ihre ergebnisse online, oder exportieren sie ihre . Persediaan barang juga masih menggunakan cara manual. Shopee adalah tempat penjualan atau pembelian suatu produk secara online . Flowchart pembelian merupakan visualisasi alir proses dan dokumen pembelian atas barang persediaan dan kebutuhan operasional perusahaan. Lalu pembeli akan mendapat resi dari outlet. Erstellen sie flussdiagramme online egal mit welchem gerät.

Erstellen sie flussdiagramme online egal mit welchem gerät.

Siklus penjualan tunai merupakan suatu proses yang dimulai dari penerimaan pesanan dari pelanggan, pengiriman barang/pengambilan barang oleh . Kollaborieren sie in echtzeit, teilen sie ihre ergebnisse online, oder exportieren sie ihre . Sistem pengendalian persediaan stock barang. Lalu pembeli akan mendapat resi dari outlet. Adalah membuat sistem informasi penjualan barang yang mencakup empat. Algoritma untuk kegiatan pembelian barang di shopee. Shopee adalah tempat penjualan atau pembelian suatu produk secara online . Erstellen sie flussdiagramme online egal mit welchem gerät. Flowchart pembelian merupakan visualisasi alir proses dan dokumen pembelian atas barang persediaan dan kebutuhan operasional perusahaan. Kamu punya toko online dan mau kirim paket yang sudah dipesan pelanggan. Flowchart input data pembelian barang. Formulir (form flow chart) atau paperwork flowchart merupakan bagan alir yang. Persediaan barang juga masih menggunakan cara manual.

Flowchart Pembelian Barang Online - Presentasi Flowchart Sistem Akuntansi Pembelian Kredit Perusahaan D - Pengujian dan evaluiasi,penelitian ini berupa aplikasi sistem penjualan berbasis web pada azzalea.. Shopee adalah tempat penjualan atau pembelian suatu produk secara online . Flowchart pembelian merupakan visualisasi alir proses dan dokumen pembelian atas barang persediaan dan kebutuhan operasional perusahaan. Kamu punya toko online dan mau kirim paket yang sudah dipesan pelanggan. Algoritma untuk kegiatan pembelian barang di shopee. Kollaborieren sie in echtzeit, teilen sie ihre ergebnisse online, oder exportieren sie ihre .

Pengujian dan evaluiasi,penelitian ini berupa aplikasi sistem penjualan berbasis web pada azzalea flowchart pembelian barang. Lalu pembeli akan mendapat resi dari outlet.

Posting Komentar untuk "Flowchart Pembelian Barang Online - Presentasi Flowchart Sistem Akuntansi Pembelian Kredit Perusahaan D - Pengujian dan evaluiasi,penelitian ini berupa aplikasi sistem penjualan berbasis web pada azzalea."